服务热线:138 6125 2857
Scheme And Product

磁光自获能发电模块

产品描述

自获能发电模块是一种将机械能转换成电能的微能量发生装置。通过简单的机械按压、回弹的往复方式,将微小的机械能转换为所需要的电能。

产品具有结构简单,性能稳定,使用寿命持久的特点。使用自获能发电模块的产品, 可永久替代传统的纽扣电池供电方式,长久续航。

该模块可广泛地应用在智慧楼宇、智能家居、工业控制及无线传感节点等,小巧轻便,永久解决产品频繁更换电池的痛点。

应用方向
智能马桶、 智能窗帘、 无线门铃、 垃圾处理器、 智能墙壁开关、 无线呼叫器 以及几乎所有需要纽扣电池供电来进行指令信号发送的信号发射装置。
概述

常州磁光公司的自获能发电模块通过机械按压,可产生400uJ以上的能量,通过简单的低压整流电路,可将该能量转换为直流电压。该能量可供国内外主流的低功耗芯片工作,如低功耗蓝牙芯片、低功耗ZigBee协议芯片、433/868协议芯片等。

自获能发电模块性能稳定,使用寿命达20万次以上。体积小巧,长*宽*高仅为32*14*7(mm)以下,公司有多款类型相似, 不同体积及性能的产品,可供多种使用场景。围绕低功耗应用的电路设计方案成熟可靠,国内外已有多种针对低功耗产品设计的IC在售。

产品参数
产品外形尺寸
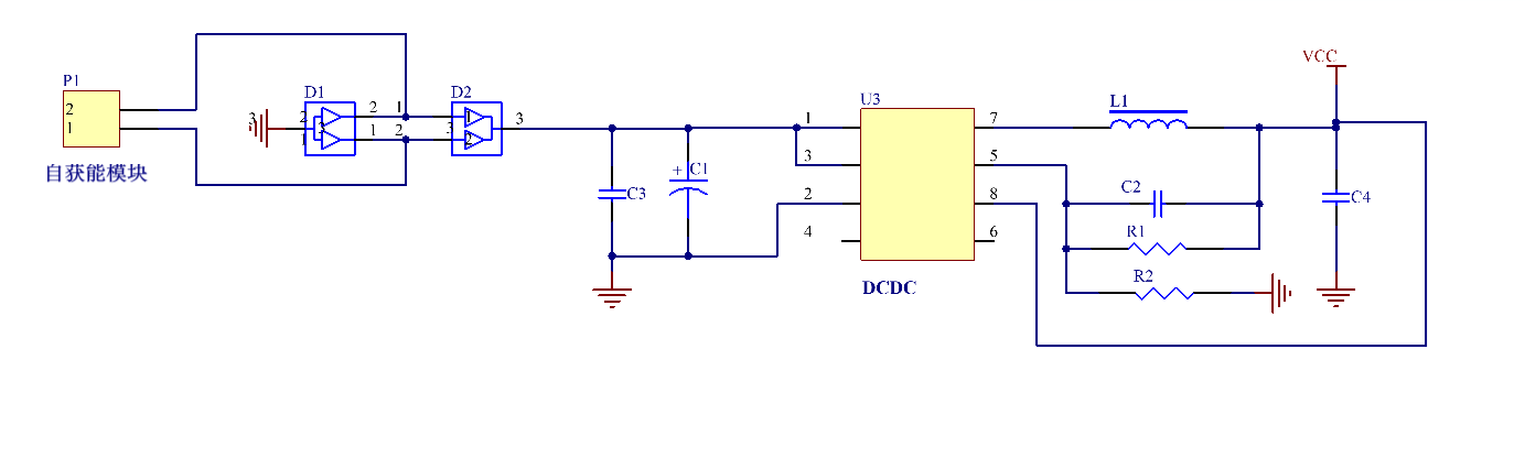
典型应用电路
技术实力
常州新能源科技有限公司所发明的自获能发电模块,拥有30多项国家专利,10多项发明专利,同时拥有多种应用实施方案,服务客户,共创未来。

方案详询:138 6125 2857